1-14审计处(新)
站内搜索:
 
 学院首页  本站首页  组织机构  审计流程  审计动态  通知公告  学校制度  政策法规 
推荐文章
  审计流程
当前位置: 本站首页 > 审计流程 > 正文
 
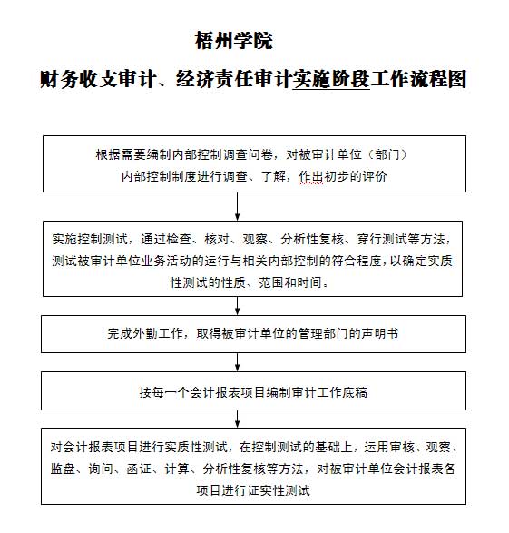
财务收支审计.经济责任审计计划阶段工作流程图
2013-11-18 00:00   作者:转载自:

关闭窗口

版权所有©梧州学院审计处  地址:广西梧州市富民三路82号